GUNADARMA UNIVERSITY
Kamis, 31 Maret 2016
Makalah Budaya Bersih Representasi Perilaku Individu
Jumat, 25 Maret 2016
BAB 3 KONSEPSI ILMU BUDAYA DASAR DALAM KESUSASTRAAN
Kamis, 17 Maret 2016
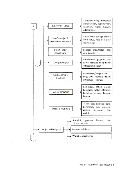
Ilmu Budaya Dasar Bab 2 Manusia dan Kebudayaan
Jumat, 11 Maret 2016
Tinjauan Tentang Ilmu Budaya Dasar (IBD)
Langganan:
Komentar (Atom)

























